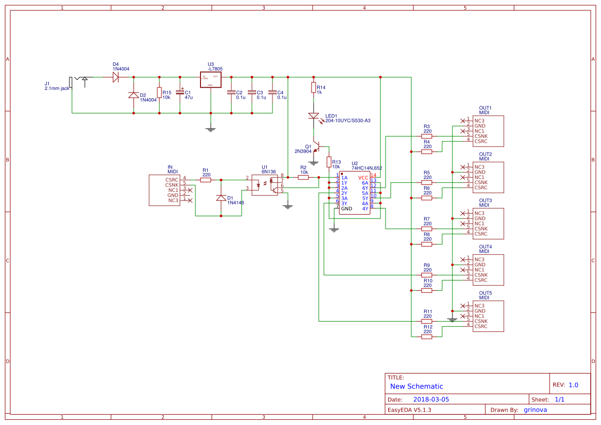
Midi To Gcode - Make music with your geeetech a10, ender 3, prusa (with links for midi to m300 conversion).